|
|
|
|
|
|
|
|
| ACCESSORI |
| Gamma Prodotti |

|
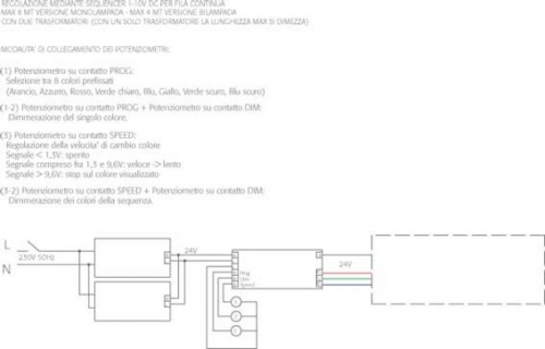
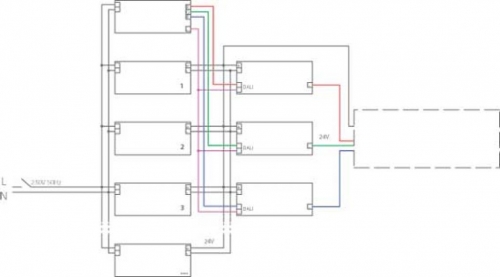
| Accessori di alimentazione e controllo esterni con regolazione 1-10V |
| Codice |
Descrizione |
|
|
| E201K0015KK |
Trasformatore eletronico 24V 75W (227x47x44) |
|
|
|
| E201K0016KK |
Sequencer RGB 1-10V 24V 3x48W (172x42x20) |
|
|
|
| piccoli impianti Lled <8mt |
|
|

|
| Accessori di alimentazione e controllo esterni con regolazione DALI |
| Codice |
Descrizione |
|
|
| E201K0015KK |
Trasformatore elettronico 24V 75 (227x47x44) |
|
|
|
| E201KK0017KK |
Interfaccia con protocollo DALI |
|
|
|
|
|
|

|
| Accessori di alimentazione e controllo esterni con regolazione DMX. |
| Codice |
Descrizione |
|
|
| E201K0015KK |
Trasformatore elettronico 24V 75W(227x47x44) |
|
|
|
| E201K0019KK |
Interfaccia con protocollo DMX 24V 3X48W (172x42x20) |
|
|
|
|
|
|

|
| Alimentatore/controller RGB per utilizzo con telecomando |
| Codice |
Descrizione |
|
|
| E201K0020KK |
Alimentatore/controller RGB |
|
|
|
|
|
|

|
| Connettore master-slave (L led>4mt) per utilizzo con telecomando |
| Codice |
Descrizione |
|
|
| E201K0025KK |
Connettore master-slave (L led>4mt) |
|
|
|
|
|
|

|
| Telecomando per la configurazione con la possibilità di richiamare 16 colori/scenari |
| Codice |
Descrizione |
|
|
| E201K0021KK |
Telecomando per la configurazione con la possibilità di richiamare 16 colori/scenari memorizzati |
|
|
|
|
|
|

|
| Ricevitore IR controsoffitto completo di scatola per montaggio a soffitto |
| Codice |
Descrizione |
|
|
| E201K0022KK |
Ricevitore IR controsoffitto completo di scatola per montaggio a soffitto |
|
|
|
|
|
|
|
|
|
|
|
|
|
|
|
|
|